AB-3 Developer Guide


Acknowledgements

{ list here sources of all reused/adapted ideas, code, documentation, and third-party libraries -- include links to the original source as well }


Setting up, getting started

Refer to the guide Setting up and getting started.


Design

Architecture

The Architecture Diagram given above explains the high-level design of the App.

Given below is a quick overview of main components and how they interact with each other.

Main components of the architecture

Main (consisting of classes Main and MainApp) is in charge of the app launch and shut down.

  • At app launch, it initializes the other components in the correct sequence, and connects them up with each other.
  • At shut down, it shuts down the other components and invokes cleanup methods where necessary.

The bulk of the app's work is done by the following four components:

  • UI: The UI of the App.
  • Logic: The command executor.
  • Model: Holds the data of the App in memory.
  • Storage: Reads data from, and writes data to, the hard disk.

Commons represents a collection of classes used by multiple other components.

How the architecture components interact with each other

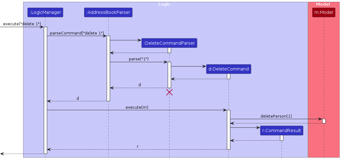
The Sequence Diagram below shows how the components interact with each other for the scenario where the user issues the command delete 1.

Each of the four main components (also shown in the diagram above),

  • defines its API in an interface with the same name as the Component.
  • implements its functionality using a concrete {Component Name}Manager class (which follows the corresponding API interface mentioned in the previous point.

For example, the Logic component defines its API in the Logic.java interface and implements its functionality using the LogicManager.java class which follows the Logic interface. Other components interact with a given component through its interface rather than the concrete class (reason: to prevent outside component's being coupled to the implementation of a component), as illustrated in the (partial) class diagram below.

The sections below give more details of each component.

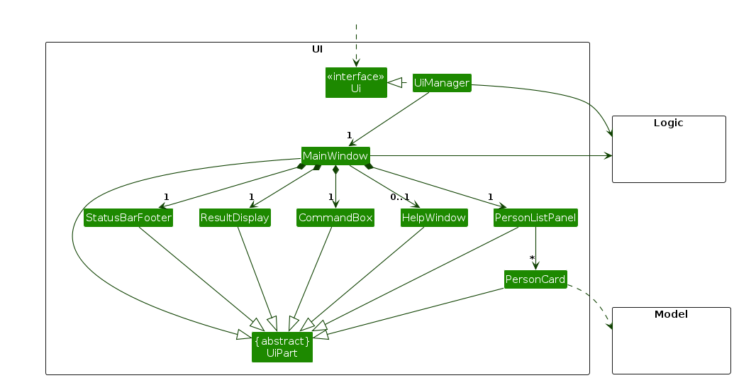
UI component

The API of this component is specified in Ui.java

Structure of the UI Component

The UI consists of a MainWindow that is made up of parts e.g.CommandBox, ResultDisplay, PersonListPanel, StatusBarFooter etc. All these, including the MainWindow, inherit from the abstract UiPart class which captures the commonalities between classes that represent parts of the visible GUI.

The UI component uses the JavaFx UI framework. The layout of these UI parts are defined in matching .fxml files that are in the src/main/resources/view folder. For example, the layout of the MainWindow is specified in MainWindow.fxml

The UI component,

  • executes user commands using the Logic component.
  • listens for changes to Model data so that the UI can be updated with the modified data.
  • keeps a reference to the Logic component, because the UI relies on the Logic to execute commands.
  • depends on some classes in the Model component, as it displays Person object residing in the Model.

Logic component

API : Logic.java

Here's a (partial) class diagram of the Logic component:

The sequence diagram below illustrates the interactions within the Logic component, taking execute("delete 1") API call as an example.

Interactions Inside the Logic Component for the `delete 1` Command

Note: The lifeline for DeleteCommandParser should end at the destroy marker (X) but due to a limitation of PlantUML, the lifeline continues till the end of diagram.

How the Logic component works:

  1. When Logic is called upon to execute a command, it is passed to an AddressBookParser object which in turn creates a parser that matches the command (e.g., DeleteCommandParser) and uses it to parse the command.
  2. This results in a Command object (more precisely, an object of one of its subclasses e.g., DeleteCommand) which is executed by the LogicManager.
  3. The command can communicate with the Model when it is executed (e.g. to delete a person).
    Note that although this is shown as a single step in the diagram above (for simplicity), in the code it can take several interactions (between the command object and the Model) to achieve.
  4. The result of the command execution is encapsulated as a CommandResult object which is returned back from Logic.

Here are the other classes in Logic (omitted from the class diagram above) that are used for parsing a user command:

How the parsing works:

  • When called upon to parse a user command, the AddressBookParser class creates an XYZCommandParser (XYZ is a placeholder for the specific command name e.g., AddCommandParser) which uses the other classes shown above to parse the user command and create a XYZCommand object (e.g., AddCommand) which the AddressBookParser returns back as a Command object.
  • All XYZCommandParser classes (e.g., AddCommandParser, DeleteCommandParser, ...) inherit from the Parser interface so that they can be treated similarly where possible e.g, during testing.

Model component

API : Model.java

The Model component,

  • stores the address book data i.e., all Person objects (which are contained in a UniquePersonList object).
  • stores the currently 'selected' Person objects (e.g., results of a search query) as a separate filtered list which is exposed to outsiders as an unmodifiable ObservableList<Person> that can be 'observed' e.g. the UI can be bound to this list so that the UI automatically updates when the data in the list change.
  • stores a UserPref object that represents the user’s preferences. This is exposed to the outside as a ReadOnlyUserPref objects.
  • does not depend on any of the other three components (as the Model represents data entities of the domain, they should make sense on their own without depending on other components)

Note: An alternative (arguably, a more OOP) model is given below. It has a Tag list in the AddressBook, which Person references. This allows AddressBook to only require one Tag object per unique tag, instead of each Person needing their own Tag objects.

Storage component

API : Storage.java

The Storage component,

  • can save both address book data and user preference data in JSON format, and read them back into corresponding objects.
  • inherits from both AddressBookStorage and UserPrefStorage, which means it can be treated as either one (if only the functionality of only one is needed).
  • depends on some classes in the Model component (because the Storage component's job is to save/retrieve objects that belong to the Model)

Common classes

Classes used by multiple components are in the seedu.address.commons package.


Implementation

This section describes some noteworthy details on how certain features are implemented.

[Proposed] Undo/redo feature

Proposed Implementation

The proposed undo/redo mechanism is facilitated by VersionedAddressBook. It extends AddressBook with an undo/redo history, stored internally as an addressBookStateList and currentStatePointer. Additionally, it implements the following operations:

  • VersionedAddressBook#commit() — Saves the current address book state in its history.
  • VersionedAddressBook#undo() — Restores the previous address book state from its history.
  • VersionedAddressBook#redo() — Restores a previously undone address book state from its history.

These operations are exposed in the Model interface as Model#commitAddressBook(), Model#undoAddressBook() and Model#redoAddressBook() respectively.

Given below is an example usage scenario and how the undo/redo mechanism behaves at each step.

Step 1. The user launches the application for the first time. The VersionedAddressBook will be initialized with the initial address book state, and the currentStatePointer pointing to that single address book state.

UndoRedoState0

Step 2. The user executes delete 5 command to delete the 5th person in the address book. The delete command calls Model#commitAddressBook(), causing the modified state of the address book after the delete 5 command executes to be saved in the addressBookStateList, and the currentStatePointer is shifted to the newly inserted address book state.

UndoRedoState1

Step 3. The user executes add n/David …​ to add a new person. The add command also calls Model#commitAddressBook(), causing another modified address book state to be saved into the addressBookStateList.

UndoRedoState2

Note: If a command fails its execution, it will not call Model#commitAddressBook(), so the address book state will not be saved into the addressBookStateList.

Step 4. The user now decides that adding the person was a mistake, and decides to undo that action by executing the undo command. The undo command will call Model#undoAddressBook(), which will shift the currentStatePointer once to the left, pointing it to the previous address book state, and restores the address book to that state.

UndoRedoState3

Note: If the currentStatePointer is at index 0, pointing to the initial AddressBook state, then there are no previous AddressBook states to restore. The undo command uses Model#canUndoAddressBook() to check if this is the case. If so, it will return an error to the user rather than attempting to perform the undo.

The following sequence diagram shows how an undo operation goes through the Logic component:

UndoSequenceDiagram-Logic

Note: The lifeline for UndoCommand should end at the destroy marker (X) but due to a limitation of PlantUML, the lifeline reaches the end of diagram.

Similarly, how an undo operation goes through the Model component is shown below:

UndoSequenceDiagram-Model

The redo command does the opposite — it calls Model#redoAddressBook(), which shifts the currentStatePointer once to the right, pointing to the previously undone state, and restores the address book to that state.

Note: If the currentStatePointer is at index addressBookStateList.size() - 1, pointing to the latest address book state, then there are no undone AddressBook states to restore. The redo command uses Model#canRedoAddressBook() to check if this is the case. If so, it will return an error to the user rather than attempting to perform the redo.

Step 5. The user then decides to execute the command list. Commands that do not modify the address book, such as list, will usually not call Model#commitAddressBook(), Model#undoAddressBook() or Model#redoAddressBook(). Thus, the addressBookStateList remains unchanged.

UndoRedoState4

Step 6. The user executes clear, which calls Model#commitAddressBook(). Since the currentStatePointer is not pointing at the end of the addressBookStateList, all address book states after the currentStatePointer will be purged. Reason: It no longer makes sense to redo the add n/David …​ command. This is the behavior that most modern desktop applications follow.

UndoRedoState5

The following activity diagram summarizes what happens when a user executes a new command:

Design considerations:

Aspect: How undo & redo executes:

  • Alternative 1 (current choice): Saves the entire address book.

    • Pros: Easy to implement.
    • Cons: May have performance issues in terms of memory usage.
  • Alternative 2: Individual command knows how to undo/redo by itself.

    • Pros: Will use less memory (e.g. for delete, just save the person being deleted).
    • Cons: We must ensure that the implementation of each individual command are correct.

{more aspects and alternatives to be added}

[Proposed] Data archiving

{Explain here how the data archiving feature will be implemented}


Documentation, logging, testing, configuration, dev-ops


Appendix: Requirements

Product scope

Target user profile:

  • has a need to manage a significant number of contacts
  • prefer desktop apps over other types
  • can type fast
  • prefers typing to mouse interactions
  • is reasonably comfortable using CLI apps
  • tuition centre HR admin

Value proposition:

  • General HR management of the students and staff in the centre
  • Streamline enrollment of student into classes
  • Students and tutors can be filtered by subject/class
  • More intuitive and easier to use than software like excel
  • Lightweight, offline address book which provide the essential HR features without the overhead of fullblown HR software

User stories

Priorities: High (must have) - * * *, Medium (nice to have) - * *, Low (unlikely to have) - *

Priority As a …​ I want to …​ So that I can…​
* * * hr admin check the classes taught by various staff better allocate different classes to different tutors
* * * new user access an overview of the important features quickly first learn the essential commands quickly instead of being overwhelmed by many features
* * * user with many contacts create tags and add tags to contacts track important additional info
* * * user with many contacts filter the contact list view according to tags get an overview of the relevant contacts for any situation (e.g. students with unpaid fees, struggling students, students on thursday etc)
* * * user with many contacts find a specific contact with powerful search feature easily find one specific person if i need their contact
* * * hr admin show class details for the day quickly check the schedule
* * * hr admin view attendance for each class quickly check students attendance
* * new user import data from an existing csv / json file seamlessly transfer data from a previously used software
* * careless user undo the most recent command prevent making a permanent mistake
* * user with many contacts Choose different list views for contacts (eg name only/ name and class/ all details...) minimise visual clutter and see only what is required
* * user with many contacts apply tags or update state of many contacts at once prevent wasting time with repetitive similar commands
* * hr admin quickly export the data to my boss prevent wasting time extracting information one by one
* * owner encrypt the data with a password protect my staff and students' privacy
* * more advanced user press TAB to autocomplete commands based on data of my most frequent commands enter commands faster
* * more advanced user quickly select my most recent command prevent wasting time typing it out again
* * user inheriting a used database purge the current database start from scratch
* * user with many contacts sort the contacts based on my preference view the contact list in a more orderly manner
* * forgetful user view when a contacts details are last updated see how up to the date the current details are
* * sad user view a greeting message everytime i start the program feel more happy to do work
* * sad user view an exit message which includes the changes made everytime i log out of the program feel satisfied about by work everyday
* * more advanced user backup the database frequently at a scheduled time preserve old data off the app
* * more advanced user chose what details to be show in the overview be shown only the important details
* less tech savvy user understand the simple and intuitive UI avoid giving up on using the app
* new user have a quick reference to possible suggested commands that appears as i type avoid having to remember everything at first
* more advanced user make my own aliases for commands tailor the app towards my personal preferences and further improve efficiency
* user with limited vision i can change the font size/ UI scale see better
* user with limited vision I can change the theme for more contrast see better
* hr admin archive inactive students and staff my active contacts stay uncluttered while the old data is remained
* owner generate statistics with a breakdown of salaries and payments view and plan my finances at a glance
* forgetful user view my recent commands remember what I typed or changes i made previously
* more advanced user schedule frequently used commands save on repetitive work

{More to be added}

Use cases

(For all use cases below, the System is Rollcall and the Actor is the user, unless specified otherwise)

Use case: UC01 - Add an item (a student, tutor or class)

MSS

  1. User requests to add the desired item with its necessary information

  2. Rollcall shows a success message and the new item

    Use case ends.

Extensions

  • 1a. The user does not provide the required information in the proper format.

    • 1a1. Rollcall shows an error message.

      Use case resumes at step 1.

  • 1b. The given information matches an existing item exactly

    • 1b1. Rollcall shows an error message.

      Use case resumes at step 1.

Use case: UC02 - Edit an item (a student, tutor or class)

MSS

  1. User requests to edit the desired item, providing its new information

  2. Rollcall shows a success message and the edited item

    Use case ends.

Extensions

  • 1a. The user does not provide the required information in the proper format.

    • 1a1. Rollcall shows an error message.

      Use case resumes at step 1.

  • 1b. The given information matches an existing item exactly

    • 1b1. Rollcall shows an error message.

      Use case resumes at step 1.

Use case: UC03 - Mark a student's attendance

MSS

  1. User requests to mark a student's attendance

  2. Rollcall shows a success message

    Use case ends.

Extensions

  • 1a. The user does not provide the required information in the proper format.
    • 1a1. Rollcall shows an error message.

      Use case resumes at step 1.

Use case: UC04 - List persons or classes

MSS

  1. User requests to list students, tutors, or classes

  2. Rollcall shows a list of all students, tutors or classes respectively

    Use case ends.

Extensions

  • 1a. The list is empty.
    • 1a1. Rollcall shows a message indicating the list is empty.

      Use case ends.

Use case: UC05 - Search persons or classes

MSS

  1. User requests to list items with specific parameters.

  2. Rollcall shows a list of all items matching the requested parameters.

    Use case ends.

Extensions

  • 1a. The list is empty.
    • 1a1. Rollcall shows a message indicating the list is empty (i.e. no matching items).

      Use case ends.

Use case: UC06 - Delete an item

MSS

  1. User requests a certain list of persons or classes (UC05).

  2. User requests to delete a specific item in the list.

  3. Rollcall requests confirmation.

  4. User confirms the deletion.

  5. Rollcall deletes the item.

    Use case ends.

Extensions

  • 1a. The list is empty.

    Use case ends.

  • 2a. The user gives an item that is not in the list.

    • 2a1. Rollcall shows an error message.

      Use case resumes at step 2.

  • 2b. User requested a forced deletion.

    Use case resumes at step 5.

  • 2c. There are multiple possible matches for the requested item.

    • 2c1. Rollcall requests clarification.

    • 2c2. User clarifies the item to be deleted.

      Use case resumes at step 3.

Use case: UC07 - Enroll a new student into a class

MSS

  1. User adds a new student (UC01).

  2. User requests to enroll the student into a class.

  3. Rollcall shows a success message and a list of current students in the class.

    Use case ends.

Extensions

  • 2a. User provided incorrect format.

    • 2a1. Rollcall shows an error message.

      Use case resumes at step 2.

  • 2b. Enrollment is not possible (clashes with existing class/ class is fully enrolled/ student is already enrolled)

    • 2b1. Rollcall shows an error message.

      Use case resumes at step 2.

Non-Functional Requirements

Environment
  • The application should work on any mainstream OS (Windows, macOS, Linux) as long as it has Java 17 or above installed.
  • The application should run as a single executable JAR file without any installation.
Performance
  • The system should be able to hold up to 1000 persons (students and tutors) without exceeding 1 second for any basic command (e.g. add, delete, find).
  • The application should have a startup time of under 5 seconds.
Usability
  • The primary input method should be text-based commands.
  • A user with above average typing speed for regular English text (i.e. not code, not system admin commands) should be able to accomplish most of the tasks faster using commands than using the mouse.
  • The system should not crash when invalid commands are entered.
  • The system should be fully usable offline.
  • The GUI should be usable on screen resolutions of 1280x720 and higher, and for screen scales 150%.
  • The GUI should be used primarily for visual feedback and not as the main input method.
Maintainability
  • The codebase should follow OOP design principles.
  • The system should be developed incrementally with commits that reflect feature milestones.
Scalability
  • The system should support small to medium tuition centres (around 100-200 students, 10-20 tutors).
  • The system is not intended for large institutions with thousands of records.
Data Management
  • All data must be stored locally in a human-editable text file.
  • The system must not use a DBMS (database management system).
File Size
  • The final JAR file should not exceed 100MB.
  • The UG and DG documents should not exceed 15MB each and remain PDF-friendly.

Glossary

Role/Actors

  • HR Admin: The staff member responsible for managing tutors, students, classes, and related administrative tasks.
  • Owner: The person who owns or manages the system, usually responsible for finances and overall data security.
  • New User: A first-time user of the system, who may need onboarding and quick access to essential features.
  • Advanced User: A user familiar with the system who leverages customization, automation, and efficiency features.
  • User with Limited Vision: A user who requires accessibility features such as font scaling and high-contrast themes.

Core System Concepts

  • Contact: A person or entity stored in the system, typically including details such as name, class, role, and tags.
  • Class: A scheduled session or group taught by a tutor that students are assigned to.
  • Attendance: A record of whether students attended a given class.
  • Database: The underlying data store containing all contacts, classes, attendance, and related information.
  • Tag: A customizable label attached to contacts (e.g., “unpaid fees,” “struggling,” “Thursday class”) for filtering and organization.
  • List View: A way of displaying contacts, with different levels of detail (e.g., name only, name + class, full details).
  • Command: A typed instruction given by the user to interact with the system.
  • Alias: A user-defined shortcut for a command.
  • Autocomplete: A feature that suggests or completes commands as the user types.
  • Recent Commands: A history of the most recent instructions executed in the system.

System Features / Functions

  • Import: Bringing in data from external sources (CSV, JSON).
  • Export: Sending system data to an external format (e.g., for reports).
  • Archive: Moving inactive data (students, staff, or contacts) out of active use without deleting it.
  • Purge: Completely removing all data from the system.
  • Backup: Creating a copy of the database for recovery or preservation.
  • Statistics: Summarized financial or operational reports generated by the system.
  • Overview: A summarized view of important system information (e.g., contacts, classes, schedule).
  • Undo / Redo: Reverting or reapplying the most recent action.
  • Schedule (Commands): Setting commands to run automatically at specified times.

User Experience & Accessibility

  • UI Scale: Adjustment of font size and layout for accessibility.
  • Theme: A color and contrast scheme for the interface.
  • Quick Reference / Suggestions: Inline guidance showing possible commands as the user types.

Misc

  • Mainstream OS: Windows, Linux, Unix, MacOS
  • Private contact detail: A contact detail that is not meant to be shared with others

Appendix: Instructions for manual testing

Given below are instructions to test the app manually.

Note: These instructions only provide a starting point for testers to work on; testers are expected to do more exploratory testing.

Launch and shutdown

  1. Initial launch

    1. Download the jar file and copy into an empty folder

    2. Double-click the jar file Expected: Shows the GUI with a set of sample contacts. The window size may not be optimum.

  2. Saving window preferences

    1. Resize the window to an optimum size. Move the window to a different location. Close the window.

    2. Re-launch the app by double-clicking the jar file.
      Expected: The most recent window size and location is retained.

  3. { more test cases …​ }

Deleting a person

  1. Deleting a person while all persons are being shown

    1. Prerequisites: List all persons using the list command. Multiple persons in the list.

    2. Test case: delete 1
      Expected: First contact is deleted from the list. Details of the deleted contact shown in the status message. Timestamp in the status bar is updated.

    3. Test case: delete 0
      Expected: No person is deleted. Error details shown in the status message. Status bar remains the same.

    4. Other incorrect delete commands to try: delete, delete x, ... (where x is larger than the list size)
      Expected: Similar to previous.

  2. { more test cases …​ }

Saving data

  1. Dealing with missing/corrupted data files

    1. {explain how to simulate a missing/corrupted file, and the expected behavior}
  2. { more test cases …​ }